时间:2015年11月20日 10:00
地点:金盆岭四教报告厅
上海国生生物医药科技有限公司
公司简介
上海国生公司总部位于上海浦东,隶属于春森集团,集团是一家以生物医电技术为主体,以医疗器械、生物医药等健康产业为一体的综合类民营股份制高新技术企业,一直致力于人类健康产业服务,并集完善的研发、生产、销售、售后服务为一体的集团化企业。目前,国生公司主要负责集团公司产品的推广与销售,产品现已覆盖上海、江苏、浙江、广州、重庆、福建、甘肃等28个省市。生产基地位于广州,现有员工3千余人,80%为大专以上学历,目前集团公司产品销售量已居同行业首位。
重点招聘城市(工作地点):四川成都,重庆,上海,广州,深圳
现因公司发展需要招聘以下人员:
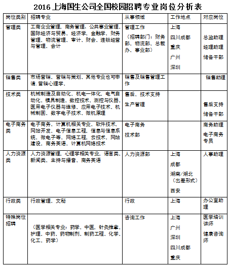
一、招聘岗位:总监助理 8名 管理岗(管理工作)
招聘要求:乐观自信,情绪稳定。承压力强。人际沟通能力强。口齿伶俐,愿意从基层业务做起。业务锻炼2-3个月,年龄24周岁以下,男身高175以上,女身高165以上。形象气质佳。
工作职责:负责协助总监日常事务,员工思想工作及工作安排,负责总监会议安排,负责与各部门沟通协调。
薪资待遇:2800+奖金+绩效分红,包吃包住,报销车票,试用期45天,工作时间根据总监需要安排,国家照放,一年两次晋升机会,五险一金。
二、招聘岗位:储备干部 招聘部门:市场部 管理岗(管理工作)
招聘要求:思想端正,愿意从基层做起,学习能力强,对市场有敏锐观察能力。喜爱从事管理工作。培养方向部门经理。公司对该岗位员工进行流程化打造,打造全能型学习型人才。该岗位公司将分配到财务部,物流部,市场部,销售部,业务部,事业部进行系统培训。
主要职责:市场协调,员工培训。组织工作及其他事宜。
薪资待遇:3000+提成+奖金,综合3000-5000,包吃包住,报销车票,试用期45天,周末双休,国假照放。春节假期25天。一年2次旅游机会,4次晋升机会。五险一金。
晋升规划:新员工(45天)--储备干部(3个月)---副经理(6个月)---预备经理(1年)---部门经理
三、招聘岗位:经理助理 招聘部门:市场部 管理岗(管理工作)
招聘要求:思想端正,愿意从基层做起,沟通协调能力强,喜爱从事管理工作。培养方向部门经理。公司将从业务,销售,会议,组织协调,财务,沟通,管理等方面进行系统化培训。
主要职责:业务安排,员工思想整顿,协助部门经理处理相关事宜。
薪资待遇:3000+提成+奖金,综合3000-5000,包吃包住,报销车票,试用期45天,周末双休,国假照放。春节假期25天。一年2次旅游机会,4次晋升机会。五险一金。
晋升规划:新员工(45天)--经理助理(3个月)---副经理(6个月)---预备经理(1年)---部门经理
四.商务助理 招聘部门:电子商务部 技术岗
招聘要求:思想端正,熟悉电脑等基本软件操作,对电子商务有兴趣。有一定商务洽谈能力,有学计算机,电子商务,英语等语言类等相关专业优先录用,对业务流程熟悉后从事企业产品线上运营。
工作职责:产品线上运营操作,电商业务,协助部门经理处理相关事宜。非电子类人员负责商务洽谈。
薪资待遇:2500+提成+奖金,综合3000-4000,包吃包住,报销车票,试用期45天,周末双休,国假照放。春节假期25天。一年2次旅游机会,4次晋升机会。五险一金。
晋升规划:新员工(45天)--商务助理(3个月)---副经理(6个月)---预备经理(1年)---部门经理
五.销售助理 招聘部门:销售部 销售岗
招聘要求:思想端正,有上进心,对销售及销售管理有兴趣,能挑战高薪。
工作职责:前期负责公司产品销售,后期负责管理销售人员。
薪资待遇:2500+高额提成+奖金,综合3000-5000,包吃包住,报销车票,试用期45天,周末双休,国假照放。春节假期25天。一年2次旅游机会,4次晋升机会。五险一金。
晋升规划:新员工(45天)--销售助理(3个月)---副经理(6个月)---业务经理(1年)---销售部经理--大区销售总监
六.售后支持
招聘要求:思想端正,机械类,数控类,电子类专业毕业,对电子产品机械产品制造原理熟悉。主要负责产品售后咨询,维修等工作
薪资待遇:2500+提成+奖金,综合3000-4000,包吃包住,报销车票,试用期45天,周末双休,国假照放。春节假期25天。一年2次旅游机会,4次晋升机会。五险一金。
晋升规划:新员工(45天)--三级售后工程师(3个月)---中级售后工程师(6个月)---售后部经理
七.人事助理 招聘部门:人事部
招聘要求:思想端正,口语表达能力强,喜欢演讲,热爱学习。情绪稳定,适应出差。吃苦耐劳,形象气质佳。女身高165以上,男身高178以上。主要职责:负责校园招聘工作,负责人力资源六大模块具体落实,协助人事经理处理本部门大小事务。应届,往届生均可应聘。
薪资待遇:2200+提成+奖金,综合3000元以上,包住,管吃晚餐。报销车票,试用期45天,工作时间:招聘季根据人事部工作日程安排时间,非招聘季做五休二,国假照放。春节假期25天。一年2次旅游机会,4次晋升机会。
晋升规划:新员工(45天)--人事助理(3个月)---人事副经理(6个月)---预备经理(1年)---人事经理
需求专业:人力资源管理,英语、日语、德语、法语、其他专业也可申请,身高及形象符合均可申请。
八、健康咨询师 招聘部门:事业部
招聘要求:思想端正,热爱学习。对健康咨询工作感兴趣,有一定的人际沟通能力,有学医学等相关专业优先录用,主要职责:负责健康咨询工作,在公司专业人士指导下为客户提供健康管理方案。
薪资待遇:2000+提成+奖金,综合3000元以上,包吃包住,报销车票,试用期45天,周末双休,国假照放。春节假期25天。一年2次旅游机会,4次晋升机会。
九、办公室助理 行政岗
招聘要求:思想端正,有一定人际沟通能力,熟悉办公软件。形象气质佳。主要职责:负责接听电话,办公室档案文件收发整理。
薪资待遇:2200+奖金,包吃包住,报销车票,试用期45天,周末双休,国假照放。春节假期25天。
请前来应聘同学携带以下物品:个人简历,成绩单,三方就业协议,笔纸
联系电话: 13817970931
简历官方投递邮箱:13817970931 @163.com
公司网址
公司地址: 上海浦东新区成山路220号城建大厦
一、其他福利待遇:
1、企业在国际之都上海购买员工办公大楼,为员工创造优质的办公环境。
2、每年提供公益旅游机会2次,每年4次晋升机会
3、优秀员工公司出资进修更高学位或攻读MBA。
4、公司休假按国假规定,每周双休,国假照放,春节25天。
5、免费提供食宿,报销车票。提供全程免费系统培训。
6、奖金优厚:周奖,月奖,年终奖,机票奖,父母旅游奖。
7、公司家庭贫困员工及优秀员工提供孝行基金。每月补贴父母基金。
二.职业发展:
1.提供完善系统专业化培训,定期培训,提高员工综合水平
2.定时聘请国内外著名商界人物,金牌讲师,名校教授给员工授课
3.专业的职场规划师,在员工成长道路上提供方向。帮助员工度过迷茫期
4.实行一对一专业指导,为每个新员工配导师,进行工作指导,生活指示。
三、应聘流程:
1.简历投递官方邮箱: 13817970931 @163.com (按照:姓名+专业+学校),也可现场投递
2.进行在校宣讲,现场初试,复试(参加宣讲会携带:个人简历,成绩单,三方就业协议,笔纸)
3,进行笔试,最终面试,确定录用人员
4.签订三方就业协议,发放录用通知。
校园宣讲会(校园招聘会)—现场投递简历—初试--笔试--复试-终面--签约
四、面试要求:
1.着装整洁
2.携带以下物品参会:个人简历,成绩单,三方就业协议,各项证书奖励(没有可不带),笔,纸
