根据长沙理工大学发布的第一届湖南省大学生材料创新设计暨现代金相技能大赛——材料创新设计赛道的相关规定,经学生个人申报、专家评审,现将通过初赛的队伍名单公示如下,公示时间为5月28日-5月30日,如有异议,可向材料学院教务办实名反映。电话:85258487,联系人:李老师。
长沙理工大学第一届湖南省大学生材料创新设计暨现代金相技能大赛
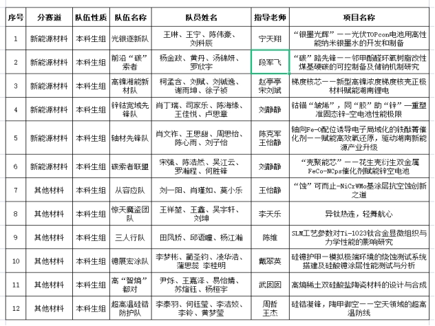
——材料创新设计赛道校赛通过名单

长沙理工大学教务处
2025年05月28日
根据长沙理工大学发布的第一届湖南省大学生材料创新设计暨现代金相技能大赛——材料创新设计赛道的相关规定,经学生个人申报、专家评审,现将通过初赛的队伍名单公示如下,公示时间为5月28日-5月30日,如有异议,可向材料学院教务办实名反映。电话:85258487,联系人:李老师。
长沙理工大学第一届湖南省大学生材料创新设计暨现代金相技能大赛
——材料创新设计赛道校赛通过名单

长沙理工大学教务处
2025年05月28日
分享到
附件