尊敬的用人单位:
衷心感谢贵单位长期以来对长沙理工大学建筑学院毕业生就业工作的关心和支持,以及对我院毕业生的认可!
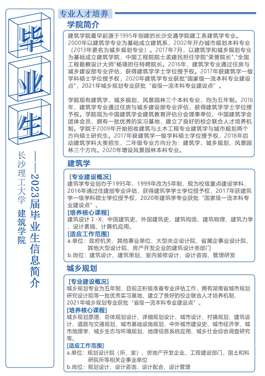
目前建筑学院 2023届毕业本科生共有 105 人,其中建筑学专业 71 人,城乡规划专业 34 人。毕业研究生共有 41人,其中建筑学方向22 人,城乡规划方向 19 人(毕业生信息详见《附件一》)。为使我院毕业生与用人单位达成良好的沟通,配合贵单位做好 2023届毕业生接收工作,我院兹定于 2023 年 3月 1日——6月 10日举办长沙理工大学建筑学院2023年春季招聘会。诚挚邀请贵单位光临指导!
一、申请宣讲
用人单位确定宣讲形式后,发送回执至我院就业工作邮箱(jzxy2018@163.com),并与工作人员确认相关信息。请用人单位通过雷竞技官网毕业生就业信息官方网站——云就业平台(http://csust.bysjy.com.cn/)注册账号,以进行后续网签三方、在线答疑、投递简历等操作。
1.现场宣讲:
用人单位发送回执邮件并与我院工作人员确认宣讲场次后,在云就业平台上申请宣讲会、预约场地、发布宣讲信息(参看附件五《用人单位招聘申请流程及注意事项》),于3月1日-6月10日期间到校进行现场宣讲。
2.线上直播:
用人单位发送回执并与我院工作人员确认宣讲场次后,于云就业平台上申请宣讲会、预约场地、发布宣讲信息(参看附件四《用人单位招聘申请流程及注意事项》),届时通过腾讯会议开展线上直播进行宣讲,学院将组织学生集中教室收看直播,线上交流。
3.仅发布招聘简章:我院会以将单位招聘简章发布至我院网站、学生群的形式进行宣传。
二、宣讲场次
时间段:2023年3月1日—2023年6月10日
(其他时间段可与工作人员沟通或视情况变更)
上午:10:00——12:00
下午:14:00——16:00
16:00——18:00
晚上:19:00——21:00
1.用人单位可通过此链接实时查看宣讲场次预约情况,以调整、确定宣讲场次:https://kdocs.cn/l/ceanfqFYdBOO。
2. 为了达到更好的宣传效果,建议在周二下午、工作日晚上和周末全天的时间段进行宣讲。
三、宣讲场地
1. 金盆岭校区16教(建筑学院)313:可容纳 100 人。
2. 金盆岭校区16教(建筑学院)314:可容纳 80 人(具备直播设备)。
四、参会须知
1. 本次专场招聘不收取任何费用。
2. 宣讲前:请用人单位将以下电子材料发至我院就业工作邮箱jzxy2018@163.com:
①招聘简章及宣传资料;
②校园招聘接洽函(附件二),需加盖贵单位公章(扫描件);
③参会信息(附件三)。
入校需持以下材料:
①校园招聘接洽函(附件二)纸质表,需加盖贵单位公章;
②参会信息(附件三)。
3. 请用人单位登陆长沙理工大学云就业平台(http://csust.bysjy.com.cn/),入驻并联系工作人员协助申请宣讲会(入驻及发布流程可参看附件四《用人单位招聘申请流程及注意事项》)。
4. 宣讲将面向全校学生,学校将在就业云平台向全体学生发布招聘、宣讲信息,若用人单位有其他专业毕业生的招聘需求,亦可参加。
五、联系方式
请用人单位提前一周(有其他时间需要亦可联系工作人员)与我院确认来校招聘需求,将宣讲时间与场地告知,以便协调宣讲场次, 如有其他问题请联系工作人员进行沟通。
联系人:王宇霖老师
联系电话:0731-85057936、18075101722
Email:jzxy2018@163.com
微信公众号:长理建微知筑
建筑学院就业工作QQ:2174565921
就业助管:田旗北
联系电话:15274330823(微信同号)
就业助管:崔佳怡
联系电话:15200856947(微信同号)

长沙理工大学建筑学院
2023年2月18日