尊敬的用人单位:
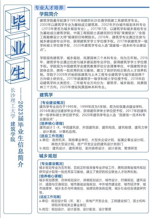
建筑学院最早起源于1995年创建的长沙交通学院建工系建筑学专业。2016年,建筑学专业通过住房与城乡建设部专业评估,获得建筑学学士学位授予权。2018年获建筑学一级学科硕士学位授予权,2020年建筑学专业获批“国家级一流本科专业建设点”,2021年城乡规划专业获批“省级一流本科专业建设点”。学院2023年共有本科毕业生105名,研究生毕业生41名。
为深入贯彻落实党中央、国务院“稳就业”“保就业”决策部署,抢抓春招关键期,全力攻坚保就业,满足更多用人单位招才引智需求,我院定于4月27日举办“长沙理工大学建筑学院2023年春季双选会”。
诚挚邀请广大用人单位莅临我院招纳2023届毕业生。具体安排如下:
一、时间地点
会议时间:2023年4月27日(星期四)14:00—18:00
会议地点:金盆岭校区五教入口处室内小广场
(长沙市天心区赤岭路45号)
二、报名程序
1.注册账号:登录长沙理工大学就业信息网,点击“单位登录”按钮后选择“注册”(若已注册则跳转至第2步),根据提示填写表单并提交认证资料。具体操作参考《长沙理工大学云就业平台注册、入驻流程》(附件三)。(http://csust.bysjy.com.cn/)
2.入驻申请:用人单位登陆长沙理工大学云就业平台申请入驻,经雷竞技官网审核通过后即可。
3.参会回执:用人单位在4月25号16时前将《长沙理工大学建筑学院2023年春季双选会参会回执》(附件二)提交至邮箱jzxy2018@163.com。
三、参会须知
1.本次招聘会预设展位30个,参会单位自带宣传海报(建议80cm*200cm 易拉宝),13:30到场签到。
2.每个单位限1-2人参会,凭《长沙理工大学建筑学院2023年春季双选会参会回执》报到。
3.本次会议不收取任何费用,不统一安排交通、食宿。
4.推荐住宿:
(1)长沙圣威思酒店(长沙理工大学店):天心区赤岭路219号,距金盆岭校区东门300米。(0731-89806999)
(2)莫林风尚酒店(长沙涂家冲地铁站店):天心区芙蓉中路466号,距金盆岭校区东门1.0公里。(0731-88621010)
长沙理工大学建筑学院
2023年4月21日
附件一:


附件二:长沙理工大学建筑学院2023年春季双选会参会回执.docx
附件三:长沙理工大学云就业平台注册、入驻流程.pdf