根据《长沙理工大学本科生转专业(类)管理办法》(长理工大教〔2024〕17号)及学校《关于做好2025级在校本科生转专业工作的通知》精神,结合能源与动力工程学院实际情况,特制定本工作方案。
一、工作原则
1.坚持公开、公平、公正,“转出无门槛、转入有要求”的原则;
2.实行学生和学院双向选择,学院择优录取原则;
3.严格遵守转专业条件、规则与程序。
二、工作小组
学院成立转专业工作领导小组,负责制定本学院转专业工作细则,具体包括接收计划、接收条件、遴选规则、工作流程、时间安排、联系方式等;接受学生咨询与报名;组织考核以及开展各专业拟接收学生最终名单的审定与公示。
组 长:李传常
副组长:田红、张晓烽
组 员:黄伟颖、王唯、陈建林、王蒙、刘代飞
秘 书:李春芳、罗亦欧、李逸奇、赵冶
三、转入条件
申请转入能源与动力工程学院的学生须满足《长沙理工大学本科生转专业(类)管理办法》(长理工大教〔2024〕17号)第三章要求,并满足以下条件:
1.无不及格科目;
2.已获学分绩点≥2.7;
3.面试成绩达到60分及以上。
四、专业接收人数及条件

五、遴选和考核办法
申请转入能源与动力工程学院学习的学生,须通过学院的考核方能录取。考核内容分为基本条件审查和面试两个部分,具体要求为:
1.基本条件审查
主要审查学生课程成绩单及学分绩点,课程成绩单及学分绩点由学校教务处学籍科统一出具。
2.面试
(1)学生自我介绍。学生自我介绍时间控制在3分钟以内,自我介绍内容包括:本人基本情况、特长、大学四年的规划以及对拟转入专业的了解等。
(2)面试小组专家提问。
(3)评分。转专业面试小组从学生专业素养、逻辑思维能力、语言表达能力以及心理素质等方面进行综合评价,给出面试成绩(百分制),学生面试成绩低于60分的不予接收。
3.成绩计算
学院根据学生绩点换算成绩、面试成绩以及各专业当年的拟接收转专业人数,择优确定转入学生名单。具体计算方式如下:
学生绩点换算成绩=(学生当前所修全部课程初修平均学分绩点/第一学期平均学分满绩点4.0)*100
学生总成绩=学生绩点换算成绩*60%+面试成绩*40%
六、学生需要提交的申请材料
1.长沙理工大学学生转专业(类)申请表(附件1);
注:所有申请转专业学生只能申报一个专业。
2.其他成果材料:
在校期间取得创新成果(获省级学科竞赛奖、发表论文、获得专利等)、高中阶段获省级以上(含省级)奥赛奖、科技竞赛奖、专利等。
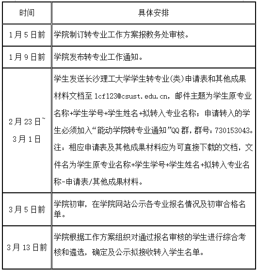
七、工作流程及时间安排
如有不清楚事宜,请在QQ群咨询或电话咨询。电话咨询时间:2026年1月9日-2026年1月24日工作日(周一至周五,上午8:30- 12:00,下午2:00-5:30),电话:0731-85258407。
申请表及其他成果材料接收邮箱为:lcf123@csust.edu.cn 。
教务处监督电话:0731-85258572。
以上未尽事宜按照学校相应文件处理,由学院解释执行。
能源与动力工程学院
2025年12月31日