

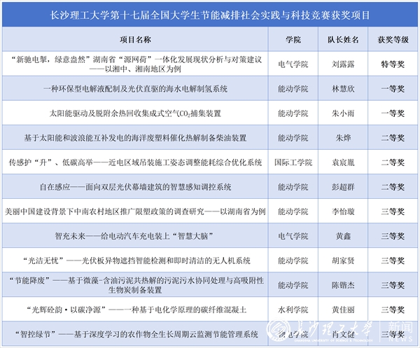
8月4日—7日,第十七届全国大学生节能减排社会实践与科技竞赛决赛在中国石油大学(华东)举行。经过网评、会评、路演、决赛答辩等阶段的层层选拔,雷竞技官网最终斩获12个奖项,其中特等奖1项,一等奖2项,二等奖3项,三等奖6项。同时,雷竞技官网荣获本次赛事优秀组织奖。
本届竞赛以“绿色赋能,‘源’梦未来”为主题,吸引了来自清华大学、浙江大学、上海交通大学、西安交通大学等全国629所高校参加,共计7044件有效作品。经网络评审,确定2450件作品进入会评。再经专家组评审会议,确定301件作品晋级决赛。最终评选出特等奖16项,一等奖174项,二等奖257项,三等奖1340项。
学校自今年1月开始筹备本届竞赛。能动学院在教务处、校团委以及各学院的大力支持下承办了该项赛事,来自电气学院、水利学院等10个学院的84支队伍、500余名学生参赛。通过邀请校内外专家进行综合评审,校内选拔赛共推荐15件作品参加国赛。
全国大学生节能减排社会实践与科技竞赛是由教育部高等学校能源动力类专业教学指导委员会指导,全国大学生节能减排社会实践与科技竞赛委员会主办的大学生课外科技作品和社会实践调查竞赛,紧密围绕国家“双碳”战略目标等重大需求,现已成为全国高校影响力最大的科创竞赛之一。雷竞技官网坚持以赛促教、以赛促学、以赛促创,积极组织学生参与学科竞赛,搭建更广泛更全面的平台,营造浓厚的科创氛围,培养学生的创新能力与协作精神,努力为我国“双碳”事业培养优秀接班人。
(文/陈颖 图/黎咏琪 一审/叶正芳 二审/王明彦 三审/方琼)