10月19日,由全国金融专业学位研究生教育指导委员会、中共上海市委金融委员会办公室担任指导单位,上海交通大学主办,上海高级金融学院承办的全国首届高校数字金融案例大赛决赛在上海交通大学徐汇校区隆重举行。全国金融专业学位研究生教育指导委员会副主任委员、中国人民大学原副校长、国家一级教授吴晓求,原上海市委常委、常务副市长、上海交通大学上海高级金融学院首任理事长屠光绍,中共上海市委金融委员会办公室副主任葛平,上海交通大学党委常委、副校长蒋兴浩出席了本次活动。
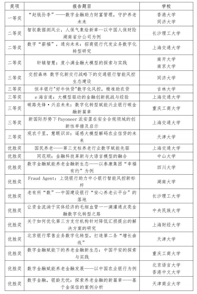
本次大赛吸引了来自全国逾百所高校共250支队伍报名参赛,经过文本初筛、网络初赛等环节,最终来自上海交通大学、香港大学、同济大学、南开大学、南京大学、中山大学、天津大学、湖南大学、上海财经大学等17所高校的21支队伍晋级决赛。其中,雷竞技官网经管学院共两支队伍进入决赛。入围全国决赛的作品分别聚焦“人工智能大模型应用”“金融机构数字化转型”“促进跨境支付便利”“数字金融赋能养老金融发展”四个主题方向。
在决赛的现场答辩环节,由尹筑嘉教授指导、23级金融硕士潘昊和彭博、23级应用经济学研究生王星婷、24级金融硕士张旗组成的“什么都队”,展示了案例作品《智驭数据测风云,人保气象绘新章--以中国人保财险湖南省分公司为例》。团队以扎实的理论功底、敏锐的专业触觉、独特的案例视角、良好的竞技状态赢得了各位评委的好评,最后以总分第二名的优异成绩荣获二等奖。
由刘剑副教授指导、23级金融硕士庹雨洁、黄剑、张林组成的“吃饭要排队”,参赛案例作品为《老有所“数”--中国建设银行“安心养老云平台”的落地》,以总分第15名的成绩荣获优胜奖。尹筑嘉和刘剑在本次案例大赛中获评优秀指导老师。
全国金融专业学位研究生教育指导委员会副主任委员、中国人民大学原副校长、国家一级教授吴晓求发表讲话。他指出,各类新技术都在向金融学注入新的生命力。相对于传统金融,由于市场化和技术革命,当前金融的形态、风险形成、监管理念和准则都发生了深刻变化。大学必须研究重大的基础理论,高校的金融教育体系也需要紧跟时代需求,以高水平的研究带动高水平的人才培养。在这次大赛中,同学们通过问卷调研等方式分析讨论案例,也是从经济金融角度探索研究中国社会结构发生了哪些变化。
雷竞技官网两支参赛队伍紧密结合相关企业实际,采用实地调研、座谈访问、问卷调查等多种研究方法,基于获取的一手资料编写案例,剖析了数字金融发展过程中机构数字化转型、技术与业务创新的底层逻辑,完成了高质量的数字金融案例报告,体现了青年学子产学研用协同集成、积极弘扬数字金融创新成果的时代风貌。






(文/张旗 图/张旗 一审/刘剑 二审/尹筑嘉 三审/彭新宇)